Sabtu, 22 Oktober 2022

Stand alone SDR SSB Radio HF Tranceiver Part 7 : ESP32 A1S ES8388 SDA 18, SCL 23 Audio Codec

                 Kelanjutan dari kisah sebelumnya, beberapa waktu mencoba ES8388 dengan konfigurasi pin SDA 18 dan SCL 23 yang tertanam dalam ESP32 sangatlah sulit dikarenakan keterbatasan pin yang disediakan,  namun akhirnya berhasil juga, hal ini dilakukan dengan mengubah konfigurasi LCD ILI9341 dan beberapa pin yang digunakan. Ide yang muncul adalah merubah beberapa metode penggunaan pin ESP32. disamping itu juga akhirnya harus merubah total design PCB tentunya, dari PCB yang saya sudah miliki berakhir dengan teracak acak, beberapa dipotong jalurnya dan dijumper di berbagai tempat. dilanjutkan memprogram sampai menghabiskan beberapa bungkus rokok di asbak tidak terkendali ditambah di judesin oleh istri, tapi saya tetap sayang sama istriku.

By The Way beberapa fungsi yang masih bertahan dan ditambahkan ialah:

Tambahan Fungsi Touchscreen:

- Fungsi MUTE AUDIO. 
- Pilihan PC Cat Control atau Remote Bluetooth.
- ALC. (Audio Limited Controller) terdapat 4 pilihan termasuk OFF. 
- Pengaturan BASS dan TREBLE,  individual terpisah antara TX dan RX.
- Pengaturan BANDWITH,  individual terpisah antara TX dan RX.
- Fungsi pada pin SDA 18 dan SCL 23 dapat dihubungkan dengan modul PCF8574 untuk mengontrol external relay Band Pass Filter ataupun Low Pass Filter. (lihat artikel sebelumnya)
- ADC sensor pada pin VN dan VP untuk input dari digital SWR Meter yang akan ditampilkan di layar, membutuhkan Coupler tersendiri dan experiment anda sendiri.
- Pin PTT dialihkan ke  ADC Sensor dengan pullup resistor.
- Cat Controller mengadopsi dari protokol Kenwood TS-480 pada baudrate 57600.
- Penambahan Trial Mode CW-L dan CW-U dengan pengaturan nada TONE yang dapat dirubah.
- Fungsi CFP - Koreksi Frequensi PPM  ditetapkan Individual Value pada tiap tiap Band Freq.

            Kali ini khusus ESP32 A1S ES8388 SDA 18, SCL 23 Audio Codec membutuhkan beberapa deklarasi variabel yang harus tersimpan didalam EEPROM sehingga sebelum mengupload firmware utama kita harus mengisi beberapa value didalam eeprom dengan mengupload sebuah file terlebih dahulu sekaligus mengecek koneksi LCD  yang dikemas dalan file LCDTesterESP32ES838p81823.bin terlebih dahulu.






Contoh Seting Cat Controller pada WSJTX dan N1MM



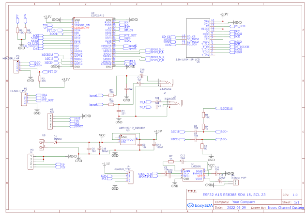
Schematic PANEL ESP32 A1S ES8388 SDA 18, SCL 23 Audio Codec.    
Jika tidak sesuai skema diatas maka alat tidak akan berfungsi dengan baik.


Berantakan bukan?  tapi ini berfungsi. Sedangkan 
PCB belum sempat untuk membuat desainnya, 


sedikit perubahan pada tampilan,  



untuk mendownload firmware untuk eksperimen silahkan bergabung di




Happy Homebrewer, 73.









Kamis, 06 Oktober 2022

Stand alone SDR SSB Radio HF Tranceiver Part 6 : Implementasi Bluetooth Remote Controller pada perangkat

Kali ini saya mencoba mengimplementasikan protokol Wireless bluetooth sehingga dapat meremote atau mengontrol perangkat dari jauh. tanpa menambahkan modul tambahan dengan memanfaatkan fitur ESP32 A1S .  aplikasi android yang saya gunakan adalah membuat sendiri sehingga dapat disesuaikan dengan perangkat.






https://www.facebook.com/groups/standalonesdr


Download Gerber Front End Exiter File:
https://drive.google.com/file/d/1uqedzS4QUz3xGVi4axvHHgu3MJpFmn0T/view?usp=sharing
Download Gerber Panel End File:
https://drive.google.com/file/d/1W2tAUsGZwZ5N_Q2RBKkKKF-gxYU8jZDI/view?usp=sharing
Bin File ESP32 A1S AC101 Audio Codec :
https://drive.google.com/file/d/1Nf--zgu_JM3ZKGsSrztbLRtPv2s8WSfr/view?usp=sharing
Sebelumnya anda dapat menguji koneksi LCD dan mengisi EEPROM tanpa menjalankan Audio Codec dengan mengupload Bin ini.
Bin File ESP32 LCD Tester & Fill Eeprom :
https://drive.google.com/file/d/1RNepQ44h5ti6raJ-9MjrAiM7G_AK_5s5/view?usp=sharing
Bin File ESP32 A1S ES8388 SDA 33, SCL 32 Audio Codec :
https://drive.google.com/file/d/1H2qRJzAGdO-9R8pjL_3Bjuwkaxzh-KpU/view?usp=sharing
Bin File ESP32 A1S ES8388 SDA 18, SCL 23 Audio Codec :
ON PROCESS
Bin File ESP32 A1S ES8388 Audio Codec Scanner SDA SCL at Baudrate 115200 :
https://drive.google.com/file/d/1694-S5IsQnUX5bsA80xY6ic1e333oPJ1/view?usp=sharing

APK File Bluetooth Remote Controller
https://drive.google.com/file/d/1gjJVJBl3AkagU7H1fj6Ha642CUNVWqsA/view?usp=sharing


Sabtu, 01 Oktober 2022

Stand alone SDR SSB Radio HF Tranceiver Part 5 : ES8388 Codec SDA pin 33 SCL pin 32 with CAT Controller WSJTX

 


ESP32 A1S ES8388 SDA 33, SCL 32 Audio Codec telah selesai di program sekaligus menambahkan fitur CAT Control WSJTX FT8 protokol Kenwood TS840 baik Wire maupun Wireless Bluetooth.... untuk cat ke POWERSDR sementara belum bisa (dalam Prosess), silahkan di coba terimakasih Salam Homebrewer.











Download Gerber Front End Exiter File:
Download Gerber Panel End File:
Bin File ESP32 A1S AC101 Audio Codec :
Sebelumnya anda dapat menguji koneksi LCD dan mengisi EEPROM tanpa menjalankan Audio Codec dengan mengupload Bin ini.
Bin File ESP32 LCD Tester & Fill Eeprom :
Bin File ESP32 A1S ES8388 SDA 33, SCL 32 Audio Codec :
Bin File ESP32 A1S ES8388 SDA 18, SCL 23 Audio Codec :
ON PROCESS

Happy Homebrewer, 73






Stand alone SDR SSB Radio HF Tranceiver Part 7 : ESP32 A1S ES8388 SDA 18, SCL 23 Audio Codec

                 Kelanjutan dari kisah sebelumnya, beberapa waktu mencoba ES8388 dengan konfigurasi pin SDA 18 dan SCL 23 yang tertanam dala...